For this guest post, I’m pleased to welcome Jennifer Wiebe, a professional genealogist based in Montréal, Quebec. In this article, Jennifer discusses the steps involved in using WATO plus to find an unknown parent.
—Jonny
What Are the Odds (WATO) is a tool at DNA Painter for solving genealogical puzzles, such as finding unknown biological parents. The updates added in WATO plus improved this already incredibly useful tool. Although it cannot identify the unknown parent, it may help narrow down the range of where to look for this parent in a family tree. Like most tools in this field, it is guided by a combination of genetics and genealogy. As such, understanding your DNA match list, genetic terms such as centiMorgans (cM), and how to read a family tree are all necessary skills to be able to use this tool.
Making the most of this tool requires advance preparation. The first step of this preparation involves finding a genetic network (group of DNA matches). Once this network has been found, the next step is to do genealogical research to find the Most Recent Common Ancestor (MRCA) of these matches. WATO can be used once all the DNA matches are connected to each other by the same ancestor.
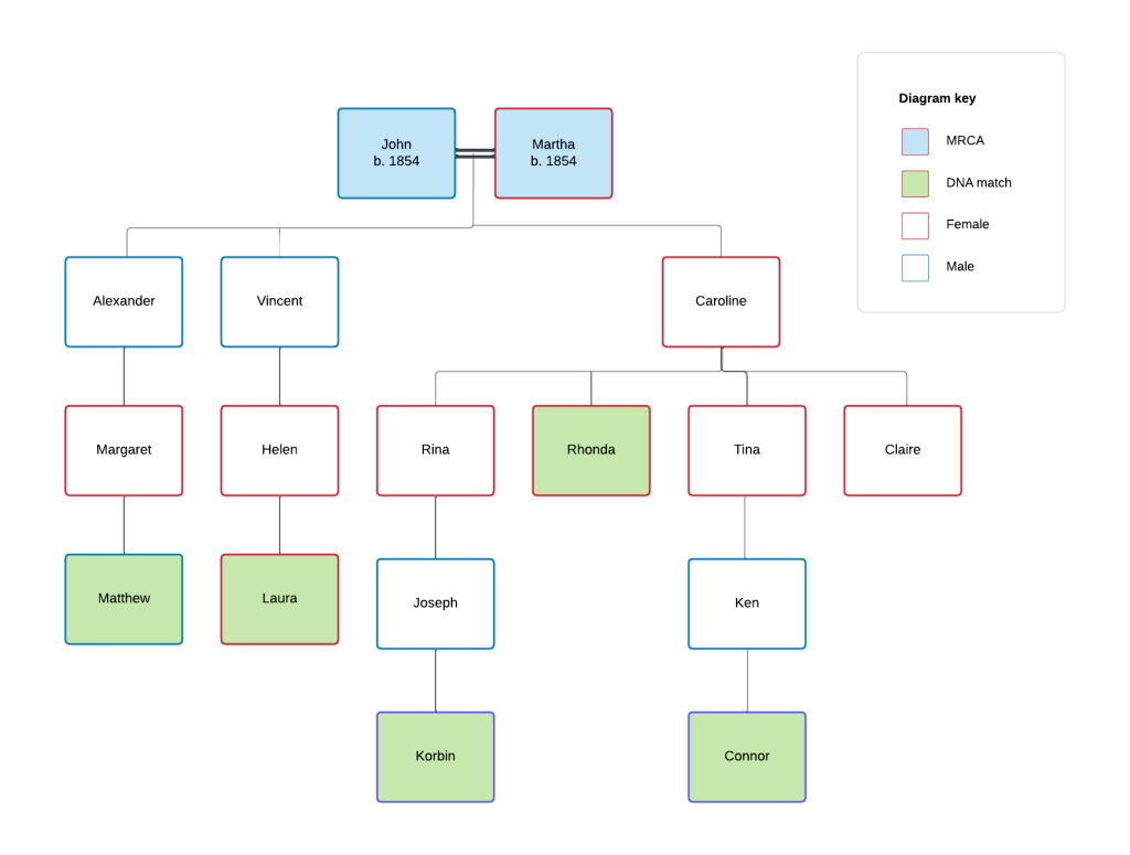
Here is a group of DNA matches and the amount of DNA they share with an adoptee test taker:
- Rhonda (1000 cM)
- Connor (445 cM)
- Korbin (166 cM)
- Matthew (121 cM)
- Laura (101 cM)
They share a common ancestral couple, John and Martha, as follows:

To narrow down where the adoptee belongs in this tree, follow the steps below to duplicate this tree in WATO.
Step 1: Fill in the basic information
In this case, the adoptee was born in 1980 and is looking for their biological parent. The DNA matches are those of the adoptee.

Step 2: Enter the common ancestor or ancestral couple
Once the information has been saved, a bubble that says “Most recent common ancestor or couple” will appear.

Mousing over this bubble offers many options.

Click on the bubble to change the text. Select Add/Edit Details to add information such as year of birth, which will refine the results.

Step 3: Add descendants
Mouse over to Add Child, then change the name of the child. Continue to add children to the children until the tree is complete.



Step 4: Add DNA
Mouse over each DNA match to Enter Match cM. Bubbles change colour after the amount of DNA has been entered.

Step 5: Create hypotheses
Any guess of where the parent falls in the tree is called a hypothesis. Hypotheses can be created one at a time or as a group. Mouse over a person to Use as Hypothesis. For example, perhaps Tina is the adoptee’s parent.

When Tina is marked as a hypothesis, WATO adds the adoptee twice to the tree. They can either be a full sibling or a half sibling to Ken. It is not possible that they are full siblings (as indicated by the 0) but it is possible that they are half-siblings. Probabilities are calculated by comparing a hypothesis against the other hypotheses. Since there is only one hypothesis created, WATO cannot assign a probability, so it just says “possible.”
Rather than adding hypotheses one by one, the “suggest hypotheses” button will add many possible hypotheses. Like the singular hypothesis, these can be removed at any time.


Hypotheses with a green bubble and a percentage are possible. The higher the percentage, the more likely it is. However, any possible hypothesis can be the correct one, even if it has the lowest probability.
Hypotheses with a red bubble and zero percent are not possible. For example, it is not possible that Margaret’s half-sibling is the parent of the adoptee.
Since WATO works by comparing hypotheses, all possible hypotheses need to be present. Double-check the tree to see if there are any other hypotheses that can be added.
For example, a full sibling of Margaret was not added as a hypothesis. Adding another child to Alexander will add another half-sibling, who is a half-sibling to both Margaret and the unknown child that WATO added.

To define half-relationships, mouse over the newly added child and select which relationships are half. Unchecking the box next to Margaret’s name means this child is her full sibling.

Once the relationship is defined, use the newly added child as a hypothesis. The red zero indicates that it is not possible for this child to be the parent of the adoptee.

After you have added all possible hypotheses, scroll down the page to see the hypotheses in order of most probable to less probable:

Currently, the top hypothesis is that the parent of the adoptee is a child of Tina, who is a half-sibling to Tina’s other child Ken. WATO will usually add hypothetical half-siblings to the tree, and these are often the highest probability. If all the known family members have been added to the tree, adjusting the settings so that no new people are added to the tree can further refine results.


If not all members have been added to the tree, but it is fairly certain that this hypothetical half-sibling does not exist, they can be deleted or their hypothesis can be removed with a mouse over.
Without the hypothetical half-sibling to Ken, the next best hypothesis is number 14, which means that a grandchild of Caroline is the most likely candidate to be the adoptee’s parent.

Step 6: Return to genealogical research
While WATO narrowed down the possibilities for the adoptee’s biological parent, more work needs to be done to answer the question definitively. The highest probability will not always be correct, but it is usually the best place to start researching. In this case, it means researching all the children of Caroline, and their children. If Caroline had many children, the research could take some time. Once the WATO is saved, return to WATO for any adjustments. Repeating these steps with other genetic networks will make it easier to discover the connections between them, especially when information that WATO does not take into account, such as location, is taken into consideration.
In this case, Caroline’s daughter Claire married someone who is from a family with members of another genetic network. Their daughter Anne is potentially the adoptee’s mother. These distinct genetic networks came together to piece together this puzzle.

Solving genealogical puzzles is not easy work, and it can sometimes be very time-consuming. Using WATO can speed this work up. Instead of researching innumerable descendants, WATO can help narrow down the search. Following these simple steps can streamline your work and help solve complex problems.
The author thanks the people who offered feedback on this article during the writing process.
Jennifer Wiebe is a professional genealogist. She loves solving all the different kinds of puzzles that genealogical mysteries bring. She is currently the Practitioner in Residence for the University of New Haven’s Forensic Genetic Genealogy graduate certificate program, which she graduated from in 2022. She has worked to help identify Unidentified Human Remains and potential suspects of violent crimes. She is a member of the Association of Professional Genealogists and a ProGen alumni, and has completed three genealogical institutes. With her career in education prior to becoming a genealogist, she enjoys educating others about genealogy through her blog, Jennealogie, and presenting at conferences. As a volunteer Search Angel, she has united adoptees with their biological families. One of her favourite places to visit is the Mount Royal Cemetery in her hometown of Montreal, Quebec.
More on WATO and WATO plus in the DNA Painter Blog:
- Introducing WATO plus, a new tool for investigating family mysteries
- Three ways to generate hypotheses in WATO plus
- Focus mode in What are the Odds? (WATO)
Contact info: @dnapainter.bsky.social / jonny@dnapainter.com