I recently launched WATO+, the new version of What are the Odds? Suggest Hypotheses is a popular feature in the tool. The goal of this function is to try out every possible position in the tree for the unknown parent. However, this can be a mixed blessing as sometimes there are an overwhelming number of possibilities.
As I mentioned in my sneak peek post, there are now several configuration options to help you control your tree. In this post I’ll focus on how to use these options when generating hypotheses.

The new checkboxes

When you check a box, it records this preference within your web browser’s local storage. This means that whenever you use WATO with this same browser and device, the settings will be retained.
Stop WATO from adding unknown people to the tree
- Default: unchecked
- If you check this box and generate hypotheses, the tool will try adding hypotheses to every existing candidate in the tree, but will not add any new people
- If you leave it unchecked, WATO will add full and half-siblings to the tree in order to suggest possible unknown candidates
Allow WATO to add siblings of the root person
- Default: unchecked
- If you check this box and generate hypotheses, the tool may add extra root nodes so it can suggest other possible unknown candidates
- If you leave it unchecked, WATO will only add new people to the tree as descendants of the existing root couple
How to use these settings
Let’s say you have a tree. In this example I’ll have just two DNA matches to save space.

You can click Suggest hypotheses, but before doing so, check the options are set up optimally for your scenario under Actions and Settings on the right-hand side of the screen.
Scenario 1: Your matches suggest you’re definitely a descendant of the root couple in the tree
In this situation, you would leave the default settings:
- [Unchecked] Stop WATO from adding unknown people to the tree
- [Unchecked] Allow WATO to add siblings of the root person
In this scenario, stopping WATO from adding siblings of the root person makes sense:
- There could be mathematically feasible hypotheses for descendants of siblings
- But none of these hypotheses can be correct if you’re descended from the root couple

Scenario 2: You’re confident your tree is complete
If you’ve diligently researched the tree, you may be confident that you already have every candidate. In this situation you would use these settings:
- [Checked] Stop WATO from adding unknown people to the tree
- [Unchecked] Allow WATO to add siblings of the root person
This should produce a result that is clear and readable.

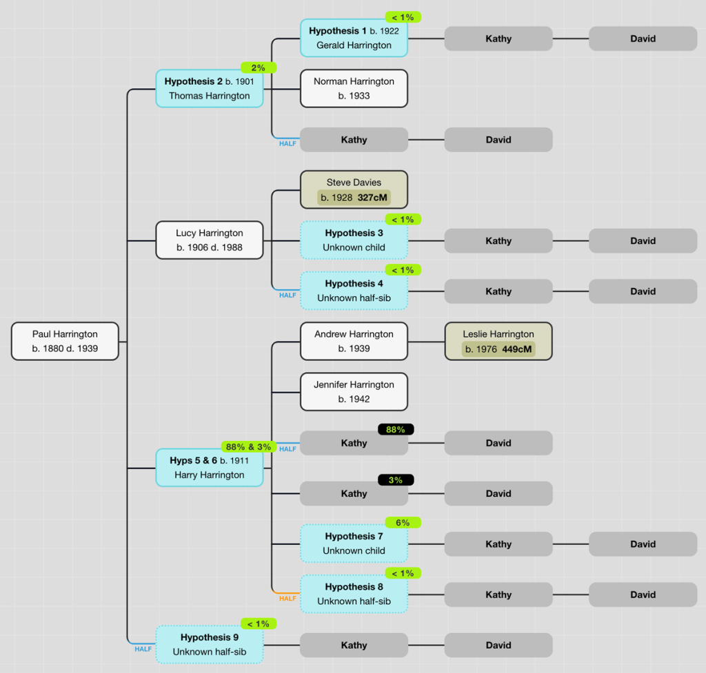
Scenario 3: You have connected some matches but much of the tree is unknown
If you’re not sure how far you might need to go back, or that you’ve necessarily found all descendants, it makes sense to explore all possibilities:
- [Unchecked] Stop WATO from adding unknown people to the tree
- [Checked] Allow WATO to add siblings of the root person
Depending on the number of cMs you share with your matches, this may expand your tree significantly, but it will help you make sure you don’t overlook any important hypotheses.

Tips
Add birth years
Before clicking Suggest Hypotheses, make sure you have a birth year for as many people in the tree as possible. If you don’t know them, an estimate will still help.
You can add and remove hypotheses easily
- You can click Remove Hypotheses to remove all generated hypotheses
- You can also hover over any individual node to add or remove a hypothesis
Thank you
I hope that makes sense and will help you when generating hypotheses in WATO+. I’ll be posting more examples of how to use the tool in the coming months.
Contact info: @dnapainter.bsky.social / jonny@dnapainter.com